yl88858永利(Macau·集团官网)-Green Moving Future
首页
机构设置
组织结构图
规章制度
财务信息
信息公开
财务动态
通知公告
服务指南
报销业务
收费业务
住房公积金业务
下载中心
表单下载
联系我们
地址电话
财务信息
信息公开
财务动态
通知公告
您现在的位置是:
首页
»
财务信息
»
信息公开
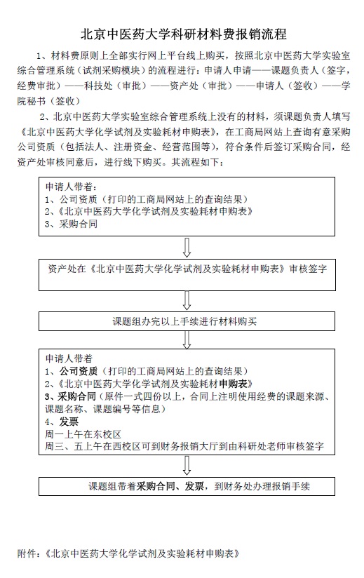
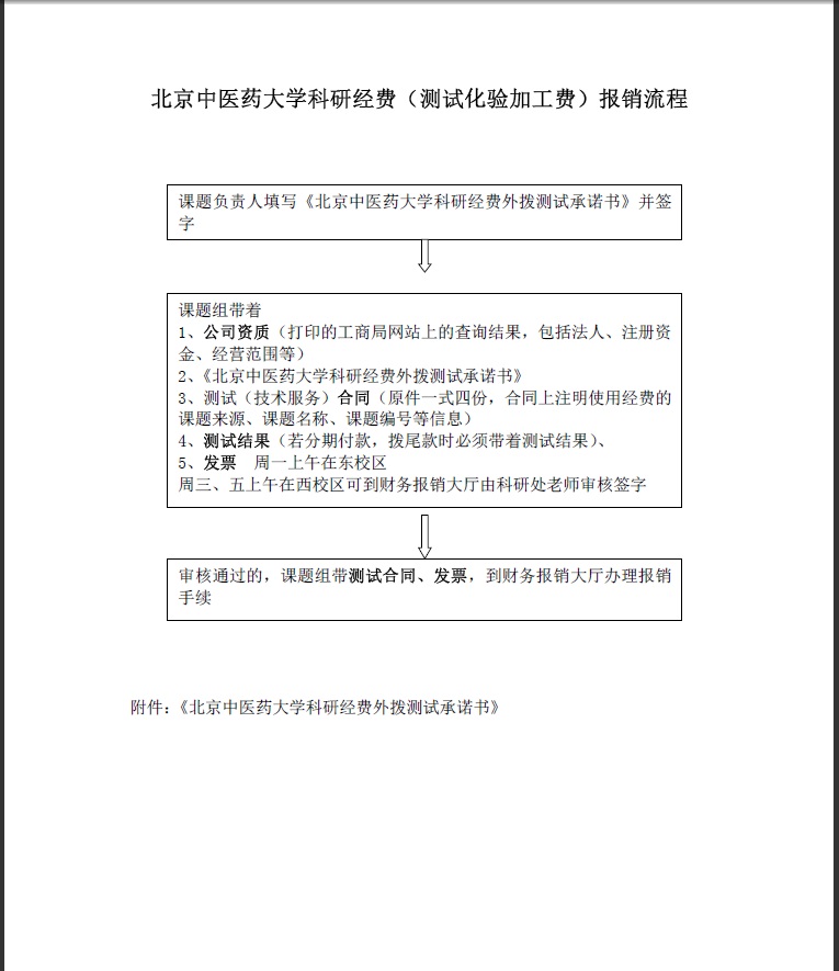
» "一站式服务"报销流程
"一站式服务"报销流程
发布日期:2015-03-23